导读
有关直流电阻测试仪和回路电阻测试仪的规程JJG 1052-2009 《回路电阻测试仪、直阻仪检定规程》于2009年发布,而今2025年新版规程即将实施,原版规程中的两个测试仪检定项目被拆分成两个不同的规程。今天让我们一起来了解新规程的相关内容和对应的解决方案。
1 被检对象——简介
1.1 应用背景
1.1.1 直流电阻测试仪
直流电阻测试仪是用于测量变压器、互感器、电机等感性负载直流电阻的专用仪器,也被称为“直流电阻快速测试仪”。其中最为常见的用途是测量变压器直流电阻,该测试项目能有效发现变压器线圈的选材、焊接、连接部位松动、缺股、断线等制造缺陷和运行后存在的隐患,是变压器制造中的必测项目之一。

1.1.2 回路电阻测试仪
回路电阻测试仪是用于测量隔离开关、断路器等设备的接触电阻及导电回路电阻的专用测试设备,其测试电流为100A或更大的直流电流,也被称为“接触电阻测试仪”。由于开关设备的接触面会由于氧化、接触紧固不良等各种原因导致接触电阻增大,影响电器设备的性能和质量,所以在检修中需要用到回路电阻测试仪对接触电阻进行测试。

1.2 两种测试仪区别对比

*数据来源参考JJG 1052-2025&JJG 1205-2025
2 检定规程解读
2.1 标准体系

2.2 新老规程对比
2.2.1 直流电阻测试仪
新版规程相比旧版,主要变化如下:
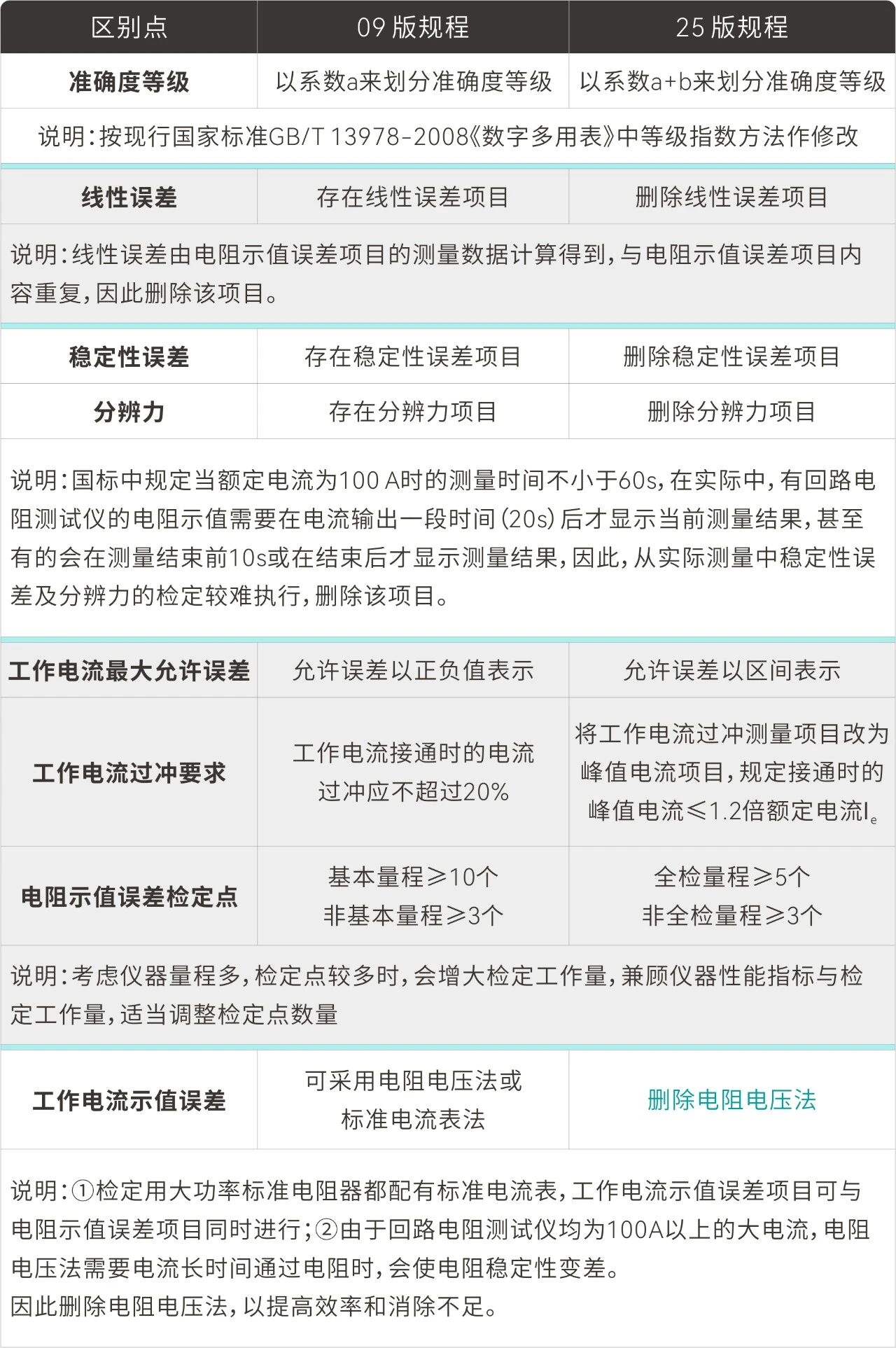
2.2.2 回路电阻测试仪

2.3 检定用标准器
2.3.1 检定用标准器要求

2.4 检定难点
2.4.1 检定项目所需标准器多样

• 要求标准电阻器等级为0.02级~0.1级
• 需要专用电感器对感性负载测量能力进行检定
• 秒表或者其他时间频率测量仪器的最大允许误差应优于±0.4s/min
• 推荐采用集成式方案,提高检定效率
2.4.2 实物电阻箱误差

• 传统的实物电阻箱只能作跳跃式调节输出,其调节细度较大,达不到使变压器直流电阻值测试仪电阻值连续可调校准的目的
• 实物电阻箱存在转换开关误差、残余电阻误差、接触电阻误差的影响
• 实物电阻在过载时会引起电阻变值,严重时甚至导致电阻损坏
• 实物电阻箱较为笨重,不适合现场检定
• 推荐采用模拟电阻,降低误差,提升可操作性
2.4.3 数据处理繁琐

• 传统的电阻标准器采取人工读数的方式,也无数据处理功能,使计算过程较为繁琐
• 多种标准器数据整合计算过程费时费力
• 推荐采用智能化设备,进行快速数据分析
3 天恒方案
3.1 方案概述
3.2.1 功能参数

3.2.4 产品优势

• TD1450模拟标准电阻器单台设备可参考JJG 1205-2025&JJG 1052-2025完成电阻示值误差、稳定性误差、输出电流的持续时间等多个项目
• 搭配精密电流传感器、专用电感器等配件可完成双测试仪全套检定项目
• 模拟电阻准确度等级:0.02级/0.05级
• 时间测量精度:100μs/min

• 采用模拟电阻器进行检定,阻值连续可调,无开关误差、残余电阻误差、接触电阻误差等影响,测量数据准确可靠
• 具备电流过载能力和抗冲击能力,并经过静电防护和电磁兼容的完整测试,保护性能好,可靠性高
• 装置具有自校准功能,确保量值长期准确稳定

• 设备采用½3U标准机箱,体积小,重量轻,非常适合携带至现场使用

• TD1450可选配上位机软件,根据设置方案进行自动检定与数据分析,并生成对应的检定证书或原始记录
JJG 1205-2025《直流电阻测试仪检定装置》和JJG 1052-2025《回路电阻测试仪检定装置》新版规程即将正式实施,届时天恒将提供完备的、满足规程相关要求的一站式解决方案。
湘公网安备43012102001074号 湘ICP备08101143号-2 Designed by300.cn 网站地图 地址:湖南省长沙经济技术开发区盼盼路16号
在线商城